
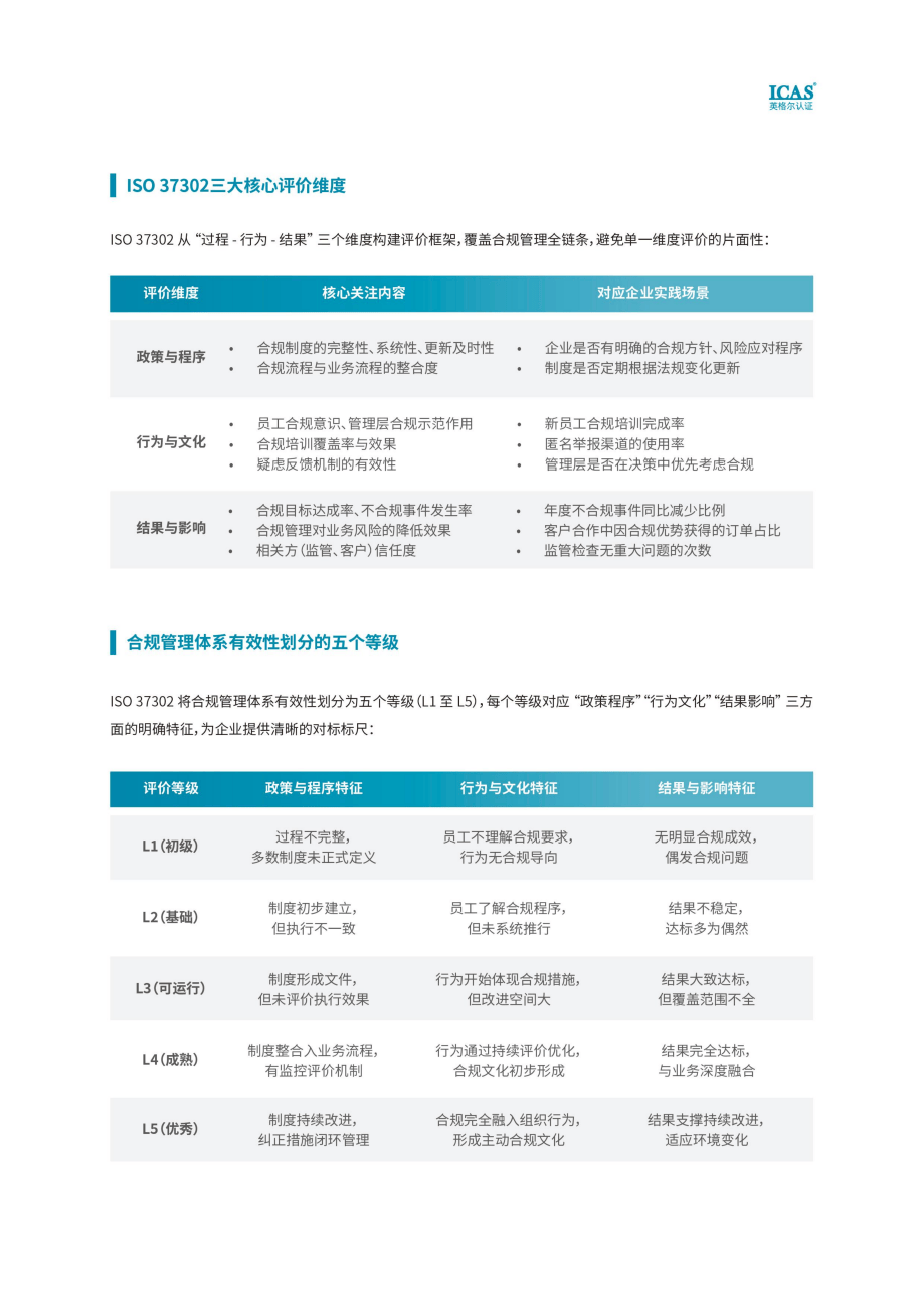
当前,全球监管环境持续收紧,市场竞争日益激烈,企业面临的合规压力涉及行业标准、商业道德等多重维度。一套行之有效的合规管理体系,已经成为企业稳健经营和可持续发展的重要基石。 2025年,国际标准化组织正式发布ISO 37302:2025《合规管理体系有效性评价指南》,为企业提供了一套具备可操作性、可量化、多维度的评价框架。ICAS英格尔认证结合多年在合规领域的实践积累,撰写并发布了《ISO 37302合规管理体系有效性评价》白皮书,帮助企业理解标准、掌握方法,实现合规管理的价值落地。 扫描下方小程序码一键获取: ISO 37302:从体系建设到效果验证 ISO 37302与较早发布的ISO 37301共同构成了合规管理的完整闭环。ISO 37301主要关注如何建立合规管理体系,明确各项核心要素与框架要求;而ISO 37302则着重解决体系运行后的关键问题:如它是否真正有效?哪些环节存在不足?应如何持续改进? 图源:《ISO 37302合规管理体系有效性评价》白皮书 这套标准强调以风险为基础、以过程为路径,围绕“政策与程序、行为与文化、结果与影响”三个维度展开评价。这意味着,企业需要审视制度是否健全、文件是否更新,更要考察合规是否融入员工行为、是否形成积极文化,以及最终是否为业务带来实质性风险降低或价值提升。 图源:《ISO 37302合规管理体系有效性评价》白皮书 ISO 37302还将合规管理体系的有效性划分为五个渐进等级,从初级到优秀,每一级都对应制度、行为和结果三个方面的具体表现。企业可以通过对照,清晰识别自身所处阶段,明确后续提升路径,避免盲目投入与重复建设。 想知道你的合规体系是否真正有效? 点击获取ISO 37302评价框架与实施路径 企业为何需要开展合规有效性评价 对于国有企业及中央企业,近年来监管机构逐步加强对合规管理效能的考核。《中央企业合规管理办法》明确要求企业开展合规有效性评估,提升管理透明度与系统性。依据ISO 37302开展的评价工作,能够为这类企业提供结构化的自证工具,帮助其在监管沟通中展现合规成果,巩固信任基础。 图源:《ISO 37302合规管理体系有效性评价》白皮书 对上市公司及各类市场化企业而言,合规能力正逐渐成为商业合作与供应链选择中的重要考量。一份基于国际标准、由专业机构出具的合规有效性评价报告,能够向合作伙伴、投资者传递可靠信号,增强市场信心,甚至在招标采购、跨境合作中转化为竞争优势。 图源:《ISO 37302合规管理体系有效性评价》白皮书 此外,借助ISO 37302所提供的量化指标与多维视角,企业能够跳出以往依赖主观判断的局限,定位合规体系中的短板与薄弱环节,识别到底是制度缺失、执行不力,还是其他原因。由此,企业可将有限资源集中投入于关键、急需改进的领域,提升合规工作的整体效率与回报。 启动ISO 37302合规有效性评价的关键步骤 企业若计划开展合规有效性评价,可根据自身目标灵活选择实施方式。如果主要是为了摸底现状、推动内部改进,可优先采用自评工具进行初步诊断。ICAS英格尔认证基于ISO 37302开发的自评表,涵盖三大维度共23项关键指标,能帮助企业快速完成第一轮自我检视。 图源:《ISO 37302合规管理体系有效性评价》白皮书 如果评价目的在于满足外部监管要求或用于商业证明,则建议引入具备资质的第三方机构进行独立评价,以保证结果的专业性与公信力。对于体系较为复杂或业务覆盖较广的企业,也可考虑采取分阶段、分模块的方式推进,如先针对采购、销售等关键流程进行试点评价,再逐步扩展到其他业务模块。 图源:《ISO 37302合规管理体系有效性评价》白皮书 在实施过程中,资料准备是否充分直接影响评价效率。企业应提前整理合规相关的制度文件、过程记录与绩效数据。同时需要强调的是,合规管理从来不是单一部门的职责。真正有效的评价必须让业务部门深入参与,从访谈调研到流程查验,直至后续改进落地,都需要业务团队的持续协作。 ICAS英格尔认证作为行业资深认证机构,在合规管理体系方面具有多年研究和丰富的实践案例,为客户提供全流程、全周期的专业服务,助力各类企业在发展的过程中行稳致远。ICAS英格尔认证围绕ISO 37302构建了覆盖“现状诊断—量化评价—问题分析—改进支持”的全流程服务模式,可根据企业类型、行业特点与发展阶段进行适配调整,助力央企、上市公司及中小企业企业系统、全面企业通过开展ISO 37302管理体系认证,能够清晰地了解自身合规管理体系的现状,发现存在的问题和不足,为合规管理改进和提升提供有力依据,以此实现规范化管理和高质量发展。 图源:《ISO 37302合规管理体系有效性评价》白皮书 ICAS英格尔认证成立于2000年,是中国第一批获得官方认定的第三方独立认证机构,获得国际“UKAS”(英国皇家认可委)、ANAB(美国国家认可委)和国内“CNAS”(中国合格评定国家认可委员会)三重认可,是上海市高新技术企业,“专精特新”企业、科技小巨人企业。 ISO 37302的推出,标志着企业合规管理进入了重实效、可衡量、促融合的新阶段,合规不再是静态的制度集合,而是能够持续检验、动态优化、真正为业务护航的管理体系。立足这一标准,企业可进一步夯实风控基础,提升管理成熟度,在日趋复杂的经营环境中构建长期可信的发展优势。 扫码如下小程序码,一键获取《ISO 37302合规管理体系有效性评价》白皮书,获取清晰行动指南,推动合规管理工作高效落地。 作者:刘赟 编辑:李蕾 审校:温博 付立君 审核:彭雪锋


阅读 34